June 12, 2024

Andrew Woodruff, Head of Product and Publishing | Yodo1 Games
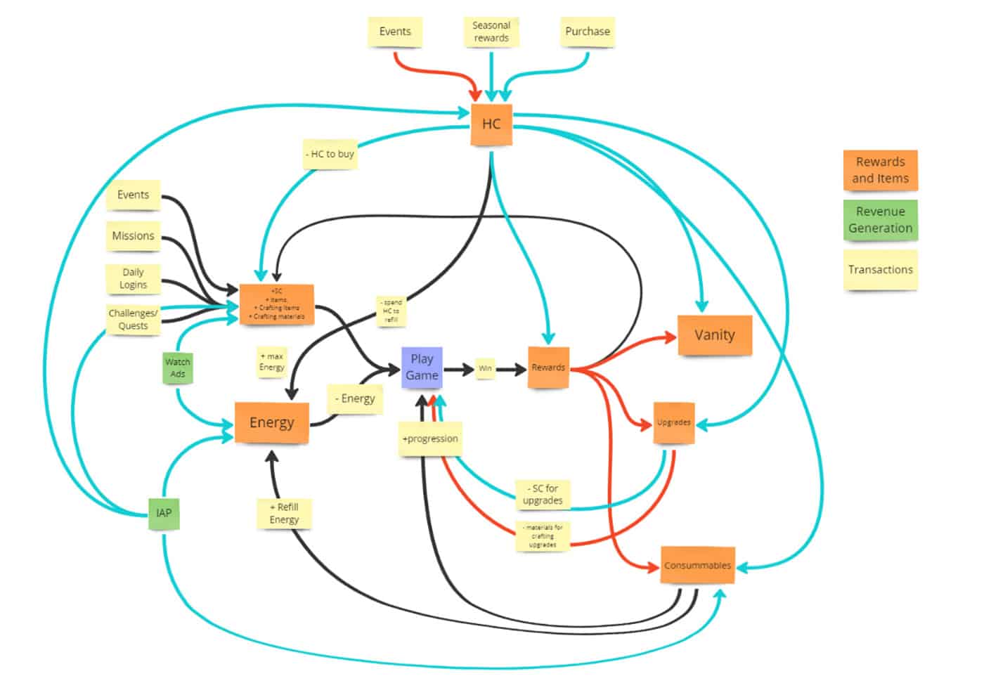
Core loops in games are broken; there, I said it.
Most visualizations of gameplay shunt us through a tangled web of progression, actions, rewards, arbitrary features, and currencies that, let's be honest here, nobody fully understands. This complex spider web can hurt retention, limit revenue, and make life hard for everyone involved.
My math teacher in high school had the answer - KISS (‘Keep It Simple Stupid’). It’s time to hit reset and build a simple loop that aligns the whole team, from designer to artist to programmer, and keeps players deeply engaged, without all the tangled mess.
What is the core loop? It’s the set of actions the player takes to get rewards that can be reinvested. This forms the beating heart of your game! Think of it as an engagement engine, which, when properly built, is the driving force behind revenue and long-term retention. The most important takeaway is that a well-built core loop should be simple. Simplicity means no confusion and no misdirected motivations. Simplicity means a self-sustaining cycle, actually shaped like a loop, driven by your players’ desire to progress.
Simplicity is as critical on the development side as it is for players. Often, the “core loop”, when diagrammed out accurately, is a confusing tangle. How is a dev team, artist, investor, or stakeholder supposed to unify behind something that looks like a bramble bush? On the other hand, an oversimplified diagram can misrepresent the real picture, leading to further confusion.

I propose we cut the Gordian Knot. Simplify the game’s core loop, full stop. As a result, everything (including the diagram) gets simpler. Devs understand what they are working on so players know what they are working toward.
This cycle creates a constant dynamic of motivation and gratification. Each reward instills the drive to reinvest, grow stronger, and perpetually work toward the next big thing. Build in a game economy that offers options for progressing more quickly, and you have all the tools in place for a world-class game.

Simplicity is key, but the real magic happens when we balance the game properly. How? By perfect timing when players act, earn, and invest.
Early in the game, keep it simple. Let’s say that means one action gives one reward, which buys one upgrade. This teaches players the ropes without throwing them in the deep end too soon.
Early wins are easy and engaging, but as the game progresses, rewards should get tougher to earn. This may mean ten actions for one reward, effectively making each action worth just 0.1 of a reward. This scale-up, if tuned properly, keeps players engaged as their skills improve and makes those hard-earned rewards feel even more special.
Tuning the core loop should not be a guessing game. Use real gameplay data to strike the right balance. A/B test different action-reward ratios at various progression points, focusing on key metrics like player retention, LTV, IAP conversion rates, session length, and DAU.
Armed with such feedback loops, make ongoing adjustments, such as:
Tuning the core loop in real-time with actual player data ensures that players feel their time and efforts are well-invested, optimizing for engagement, retention, and ultimately, the game's financial success.
A well-designed core loop is simple yet dynamic, keeping players engaged and invested. When diagrammed, it should also be easy to avoid the tangled spider web and focus on creating a clear, motivating, and rewarding experience for your players. The result? Better retention, higher revenue, and happier players.
To recap what we’ve covered, here are some actionable takeaways to help you get the ball rolling:
Get all these right, and you’ve got something truly special on your hands. But the journey will have just begun. Then you need to think about how to reach new players and scale your game globally. Check out Yodo1’s Game Growth Accelerator Program to learn how.
Head of Product and Publishing at Yodo1 Games
With over 16 years of global experience across top-grossing titles, Andrew has brought his expertise to bear across free-to-play gaming models, game design and production, marketing, operations, and business development. His resume spans Gameloft, IGG, R2Games, Mechanist Games, and NetDragon.
Now, at Yodo1, Andrew brings his full-scope approach to hit games like Rodeo Stampede, Transformers: Earth Wars, and Ski Safari.

IP LicensingWing Fighter x TRANSFORMERS – A Battle for the Ages! January 6, 2025

IP LicensingDragonheir: Silent Gods x Dungeons & Dragons – Enter the Third Phase of Epic Collaboration! December 20, 2024

IP LicensingTRANSFORMERS bots and Puzzles & Survival Game Unite to Combat a Massive Invasion! December 16, 2024

IP LicensingYodo1 Gathers China’s Top Mobile Gaming Leaders to Explore Global Brand Partnerships in 2025 December 9, 2024

IP LicensingViking Legends Unite in Viking Rise A Once-in-a-Lifetime Crossover! December 3, 2024

Game GrowthGrumpyface Studios announces Castle Doombad: Free to Slay is available now on iOS and Android devices November 27, 2024
Table of Content