IP Licensing

12.05.2025
•
5 mins read
Would you play a game just because it contained an IP you loved? Would that IP make you more or less likely to not only play the game, but spend money on it?
Integrating recognized IPs into games - or building entirely new games around an IP - has been a trendy topics in gaming for years, with brand collaborations becoming standard practice for many of the biggest games in the world.
Last month, the influential tech investor Jiyuan Capital invited our CEO Henry Fong to talk about how the union of games and IPs from other media can help game makers breach cultural barriers to find new players and maximize revenues.
Check out this adaptation of Henry’s interview, or read the original piece in Chinese.

Game and IP partnerships are now a common play because not only do they unlock new ways to experience media outside of their original sources, but they’re also cost efficient.
Game development involves long, expensive production cycles. It’s practically unavoidable. Developing a large-scale mobile game can take over a year, and AAA games on PC and console can take four to five years to complete. It took a massive team eight whole years to release Red Dead Redemption 2.
While crossover events between two game IPs or a game and an IP from outside the gaming world don’t carry the same cultural significance or novelty, they are far easier to create.
You can integrate an IP into a game via skins, characters, and game modes, giving players something new without reinventing the wheel. It’s a lighter and faster strategy that can take under half of a year from conception to implementation. In fewer than six months, an old game can find new players from more expansive markets.

According to Henry, game and IP collaborations are essentially all about marketing.
Game developers and publishers who turn to IP holders for partnership opportunities to break into new audiences they otherwise may not be able to access. The game mechanics and loops will often stay the same, so as to not alienate existing players, but characters and stories get interwoven to give new customers a way into the world of the game.
In other words, the right IP elements integrate seamlessly into gameplay to activate users through emotional resonance.
The strategy stands to win big among game developers in China. Henry says that IP collaboration is a key tool to open new markets for Chinese developers wishing to expand beyond their home market. NetEase’s Identity V is a great example of this. In 2019, the game partnered with an iconic RPG from Japan, Persona 5. This helped NetEase expand its survival title into the Japanese market, while also bringing more discoverability to Persona 5 in China.
IP collaboration is also a hugely important strategy for mobile game developers in Japan. In 2013, Mixi’s Monster Strike collaborated with more than 25 IPs, which contributed to the game generating $10.8 billion in Japan alone.
The benefits for mobile games are super clear, but what about the IP holders integrating their narratives, characters, and other iconic elements?
Over the past couple of years, Hasbro has brought the Transformers brand into the Chinese gaming market, partnering with multiple developers and publishers. For Hasbro, this was an effective way to grow in Greater China, reaching an already engaged audience.
For Henry, though, one of the issues is that game developers and publishers and big IP holders don’t always find each other organically. Most of the time, there needs to be bridge to show both players the benefits of the strategy and how to put it all together.
One of major factors that hold IP holders back from partnering with game companies is the complicated nature of such a collaboration. Both sides want to retain creative control and have oversight of the process.
What’s more, IP holders don’t always have experience integrating their stories and characters into games. Watching a cartoon is a very different way to consume Transformers content than playing Optimus Prime or Bumblebee in a mobile game. IP holders want the game experience to stay true to the universe they’ve established over so many touch points.
Having a mediator in the center of the partnership ensures that all of these concerns are addressed and both parties get the most out of the collaboration and all crossover events.
According to Henry, the key is finding an IP that your target users already love and connect to on an emotional level. That IP may have a wealth of potential players who otherwise wouldn’t have discovered your game without this type of activation.
Once you’ve identified the IP to bring into your game, the job is to propose new narratives that naturally continue on from the IP’s core stories, and figure out which characters to bring in as playable or non-playable characters.
The most vital element is to keep the IP’s core worldview in mind. Stunning visuals and mechanics are no substitute for the emotional connection, and getting that wrong can lose you existing and potential players.
At Yodo1, we believe content is king. You must create products that are responsive to players.
The match-3 game Candy Crush Saga launched in 2012 and has lasted for 13 years. For a long time, it has contributed roughly 30% of Activision Blizzard’s revenue. In fact, 70-80% of top-selling games today are not new titles, but long-lasting, constantly updated games. Mario evolved from “Jumpman” in Donkey Kong, and kept jumping upward to eventually reach the pinnacle of gaming IPs.
From 1893’s Super Mario Bros. to Odyssey, Mario-based games have sold over 300 million copies. It’s the best-selling video game IP ever.
If we try to measure how much a game IP like Mario is worth, it’s value is beyond just money.
Jiyuan Capital is a venture capital firm that focuses on technology and consumer sectors. They primarily invest in early and growth-stage startups, especially in fields such as the internet, software, healthcare, and consumer goods. The team at Jiyuan Capital consists of experienced investment professionals who not only provide financial support but also offer valuable industry resources and strategic guidance to help entrepreneurial teams grow rapidly. Overall, Jiyuan Capital holds significant influence within the tech industry and is an important partner for many outstanding startups!

Every game faces the same trials of losing players to other games (and media) or simply running out of stories to tell. IP licensing is a way to keep players engaged, expand into new markets, delight potential players who may not have found your game otherwise, and monetize more creatively.
Over the past decade, Yodo1 has helped leading mobile games and top IP holders come together for crossover events and strategic partnerships. So, we’ve learned a thing or two about partnering smarter and more effectively.
Our new IP licensing playbook gives you some of that insight, and shows what you can achieve with Yodo1.
IP Licensing

08.04.2025
•
5 mins read

Mobile games and brands stand at a collaborative inflection point. Mobile games have emerged over the past years as a key stage for brands and IP holders, while developers and publishers look to licensing IPs as a way to expand audiences and retain players.
And the intersection between games and brands is only getting stronger. In 2024, nearly half of the top 200 mobile games in the United States integrated licensed IPs, with this figure exceeding 60% in China and Japan.
Over the course of Yodo1 Licensing’s work with games and brands, we’ve seen staggering success. Including Pacific Rim characters and skins boosted Top War’s DAU’s by 1.5 million in 2020. Game for Peace integrated costumes, vehicles, and other elements from TRANSFORMERS: RISE OF THE BEASTS and saw its revenue increase over 50% over two weeks.
Going beyond the game is an essential strategy for securing a sustainable, scalable legacy in 2025, and will likely remain through the coming years. Game developers and IP licensors should heed the opportunity, but also recognize that there are challenges to overcome.
Connecting iconic IPs, stories, and characters with the best mobile game studios for crossover events is a powerful way to secure every party's legacy. Henry Fong, Co-Founder & CEO
Mobile games are prime real estate for brands to bring characters and stories to a wider, more engaged audience. At the same time, studios with recognized IP of their own have a lot to gain by mixing their narratives with the gameplay of peer developers and publishers.
Gamified experiences increase engagement and retention, especially when compared to more traditional marketing methods. Familiar IPs can also sway players to stay engaged for longer sessions.
Globally, 64% of players recall a brand featured in a game they’ve played, highlighting how gaming experiences can positively impact brand recognition. Gamification strategies also see customer loyalty rise 22% on average.
At the same time, more than half of players make in-game purchases in IP-based titles, between 10% and 20% more than non-IP-based games. Special events are especially significant, as IP collaborations have the potential to 10% to 30% during these isolated periods.
Based on Yodo1 Licensing’s current collaborations and how they’re received by players worldwide, these trends are likely here to stay through 2025 and the years to come.
One example of how well partnerships can serve games and brands is the event Yodo1 facilitated between the game Top War and the Pacific Rim franchise. By integrating the franchise's recognizable giant mechs and monsters into the game via a limited-time event, Yodo1 helped boost its daily active users (+5%) and downloads (+12%), also increasing the game's revenue ranking in the US and China.

Strategic partnerships open new marketing channels for games and brands, and unlock promotional opportunities that meet people where they’re most engaged. But they’re by no means simple.
One of the key challenges for strategic partnerships between game studios and IP holders is finding the right match. Developers need to select IPs that match their gaming experiences and play to their audiences, without risking significant player disruption and churn.
Game companies also need to communicate effectively with IP holders, especially if the brands in question aren’t used to placing their stories and characters into games.
On the flip side, IP holders are rightly protective of their creative properties. Merging two gaming IPs, or games with IPs outside the gaming world, can be incredibly complex, underscoring the importance of a collaborative relationship and an intermediary that understands every element of an IP partnership.
Yodo1 facilitates this dialogue, ensuring that developers understand the IP’s unique characteristics while addressing licensors’ concerns.
Since its founding in 2011, Yodo1 has united its licensing efforts into a business unit to becoming a leader in digital IP licensing in 2017. We’ve launched a vast number of game and IP collaborations over the past six years, partnering with major global brands like Hasbro’s TRANSFORMERS.
Our new playbook highlights Yodo1’s proactive approach in supporting developers who may be new to licensed games, equipping them with the expertise needed to navigate this space effectively.
By analyzing data from past collaborations, Yodo1 can guide licensors in selecting studios and crafting successful gaming experiences. The book also contains several case studies to show how IP collaborations can swiftly and effectively drive player engagement and revenue growth.
Looking ahead, Yodo1 Licensing is developing innovative solutions to improve data-driven decision-making in IP licensing. This upcoming tool will provide critical insights into brand performance and return on investment, further strengthening the connection between gaming and licensing.

Every IP partnership may be unique, but one thing they all have in common is their potential to elevate engagement and revenue for all parties. See Yodo1’s full portfolio of IP partnerships for insight into the success of our collaborations and events.












Publishing

16.07.2024
•
5 mins read
Table of Contents
Getting a publisher is a big moment for any indie game developer. But since countless games are on the market today, making your pitch stand out may be the most important thing you can do. As both creators and indie mobile game publishers for over a decade now, we at Yodo1 have seen a lot of pitches, and we’ve noticed that the good ones have a few things in common.
In this article, we’ve summed up that knowledge into five essential tips to help you pitch your game and increase your chances of grabbing a publisher’s attention.

1. Showcase Your Team's Experience
Publishers want to work with developers with a proven track record and specific expertise in game development. They want to see that your team has the strategic and tactical skills to consistently deliver over the long run.
Simply put, publishers are more likely to invest in teams that have proven the capability to execute their vision.
How can you show that you have what it takes? These three steps are a good place to begin:
As humans, we tend to gravitate toward what we know and love, yet we also seek novelty. Micro-innovations—small but meaningful changes to well-known mechanics—can make your game unique, yet still familiar.
Identify core mechanics and start with those that have proven popular and engaging. Then, make it your own: introduce innovative elements that stem from the core mechanic. This could be a new art style, combining two mechanics, unique character abilities, or a fresh narrative approach.
When you pitch a publisher, highlight your innovations. Use comparisons to existing games so they know what to expect and what makes your game unique.
What you’re aiming for is a balance between novelty and familiarity. That’s the sweet spot.

Sun Ke, Head of Strategic Partnerships at Yodo1, explains it like this: "Examples of micro-innovations are two games we have published, Crossy Road and Rodeo Stampede. Crossy Road uses familiar game elements, building on the classic Frogger mechanic, but adds different characters and environments, and players love it. Rodeo Stampede is a running game with a cowboy catching animals. It combines this with a simulation system to raise and collect the animals, creating a unique experience that has also proven very popular. Familiarity and novelty!”
The core gameplay loop is the essence of your game—the primary mechanic that players will engage with again and again. It needs to be polished, engaging, and fun so that players will want to keep coming back. A strong core gameplay loop is the foundation for everything that follows.
Start by focusing on the basics: are your fundamental gameplay mechanics smooth, intuitive, and bug-free? If not, keep at it until they are. Do a lot of playtesting. A publisher certainly will when they are evaluating your pitch! Don’t forget that publishers are gamers too.
Get as much feedback as you can, and use it to continuously iterate and enhance the core loop. Prioritize playability and user experience over adding new features. From the publisher’s perspective, a solid core game loop means better retention, and with a solid game economy built around it, that means a good ROI. At the end of the day, a publisher is making a business decision.
Ready to get your game published?
We talked about uniqueness, but in the pitch itself, your USP is more than how unique the game is. This is about the pitch itself.
What is your special sauce? Is it the experience of your team? Is it how your game uses player data to iterate gameplay? Is it the strength of your player community? You need to identify your USP and tie it into the pitch as a “wow” moment.

Via Paradigmid
To create that “wow” moment, you need to become a storyteller. Work on this skill! You may consider a framework like The Hero’s Journey for structuring your pitch, with your USP being that one special thing that has helped you slay all the dragons your team has faced so far.
To reiterate: If you don’t already know how to pitch, learn.
5. Be Ready with Data that Matters
Metrics provide publishers with a clear understanding of the game's viability and market fit, and they will look at everything as part of their due diligence.
Metrics they will want to see may include, but not be limited to:
They may also want to see churn rate, cost per install (CPI), virality metrics, user acquisition metrics, user feedback and reviews, feature engagement, ad monetization metrics, demographic data, and technical performance metrics.
As for benchmarks, it depends on the publisher. But…better is better, so keep working to improve them (especially retention).
Final Thoughts
Your mobile game publisher pitch is not something to throw together. Remember, you are not just pitching a game; you are pitching a team that built a game, and what makes the whole package unique.
For the game itself, you don’t need to reinvent the wheel. Find that beautiful place where familiarity meets novelty and an addictively fun core game loop. And, from the very beginning, measure everything.
Tie all that together into a well-structured pitch, and your chances of standing out among the crowd go way up.
We hope you’ve found something useful in these tips. Happy pitching!
Ready to get your game published?












IP Licensing

26.06.2024
•
5 mins read
Table of Contents
More than ever before, today, game developers want loyal, high-value players who will spend a lot of time playing their games.
A tried-and-true strategy that can help with all this is LiveOps, which keeps players engaged with fresh content and events. Taking it a step further, integrating a popular IP into a LiveOps strategy can help you attract new players, re-engage existing ones, and boost revenue.
Let’s go over everything you need to know about IP integration in LiveOps, starting with the basics.

You are probably already keenly aware that LiveOps is a powerful tool for engaging and retaining players.
What was once considered an optional strategy has now become an integral part of studio operations. According to a recent report by Griffin Gaming Partners (page 10), 95% of game studios are either developing or maintaining a live service game.
The coolest things about LiveOps? It allows you to constantly experiment with new ideas and keep your games fresh. This steady stream of updates creates a dynamic experience that boosts player engagement and retention rates.
Perhaps you're already following the standard playbook of using LiveOps to spice up your game with holiday themes, characters, features, IAP offers, competitions, etc.
But, have you ever thought about stepping up your game by integrating a well-known IP into your LiveOps strategy? It can be a powerful way to keep your existing players engaged, generate massive buzz, and reach whole new audiences.
You might be thinking, “But that’s only for the big guys.”
This is just a common misconception.
While not every IP is on the table for every developer or studio, we have entered an era where IP collaborations are far more accessible, thanks in part to the trend of more IP licensors fully realizing the huge opportunities that games offer. It all comes down to finding the right fit for your audience and game.
Limited-time collaborations, specifically, are well within reach for a lot of games on the market, as long as they meet certain criteria (more on that later).
To define, IP integration in LiveOps is the practice of integrating IPs into existing games in the form of time-limited events.
You’ve probably seen it in titles like Fortnite and Call of Duty, which frequently launch events in collaboration with popular TV shows, movies, and celebrities.
In addition to these big mid-core titles, today, we’re seeing IP integration in LiveOps in all sorts of games, from puzzle to hybrid-casual titles.
Although limited in time, IP integration in LiveOps can have long-term effects on game performance. Here are some of the key reasons studios leverage IP-based LiveOps:
Do you have a quality, relatively successful title with active LiveOps in your portfolio? Does it have a strong foundation in user retention and monetization? Do you know your target audience well?
If you’re able to check all these boxes, your game might be a good candidate for IP integration in LiveOps. Think of it as an extension of your well-functioning game and its existing LiveOps strategy.
The next logical question is — what kind of IP should you go for?
Put simply, it should feel right for your game.
Start by thinking about what kind of IP might match your game’s audience. Studios usually choose IPs with fanbases that share key demographic traits with their players.
Equally important, evaluate how naturally the IP fits into your game. Consider how a potential IP fits within your game universe and if it aligns with your players' interests, as mentioned, as well as the game mechanics. Also, it’s highly recommended to get direct feedback on this from the game’s community.
Finally, the chosen IP should help your game stand out and catch attention. Sometimes this is achieved by focusing on culturally relevant or trending IPs. For example, a TV show getting close to releasing a new season has a built-in way of driving buzz (i.e. fans posting heavily about it on social media). However, some iconic IPs are timeless, and relevant regardless of what's happening in the world. In that case, it just comes down to finding the perfect fit for the audience.
With all this in mind, let’s go over the key steps to a successful IP Integration in LiveOps.
If you take a look into IP-based LiveOps integrations across different genres, you might notice certain patterns.
For example, RPG games often focus on the IP storyline, shooter games introduce new skins inspired by the IP, while casual games usually incorporate its theme or cosmetic elements, as in the case of the Barbie x Candy Crush collab discussed later.
The reason? These integrations are considered a natural fit for these game genres.
Therefore, when deciding which IP elements to incorporate into your LiveOps, it’s a good idea to check how similar games do it. Ultimately, the selected elements should make your game more appealing, all while keeping the core gameplay intact.
Time-limited events with IP features are not only your chance to get noticed in the crowded market.
They are also a unique opportunity to ramp up your revenue.
You can do this by integrating different IP monetization features like exclusive skins, loot boxes, limited-time characters, etc.
If the IP is popular enough among both new and existing players, the right IAP can activate the "I need this now!" switch. Here’s a real-life example — during an IP-based event in Call of Duty, a player who never spent a cent on this shooter game has decided to buy a skin of Neymar, his favorite football player.
IP Integration in LiveOps allows you to attach a famous brand to your game for a short time period.
These are your five minutes to shine in the spotlight.
So, make sure to spread the word about the collaboration across your ad creatives, app store creatives, and social media. Feel free to get creative and experiment with event teasers, different visuals, and messaging (within the brand guidelines, of course).
If you strike a chord with the target audience, you have a great chance of going viral.
To wrap things up, we’re bringing you examples of two games that successfully integrated famous IPs into their LiveOps strategy.

Via Google Play
Last year, we all witnessed a Barbie mania surrounding the release of the latest Barbie movie. King took advantage of this trend by introducing a Barbie-themed event into their biggest game, Candy Crush Saga.
The event took place a week before the release, at the peak of anticipation of the movie. Over 10 days of the event, the game featured Barbie-themed candy matching, character avatars, movie-related quests, a Barbie leaderboard competition, etc.
In other words, there was Barbie razzle dazzle all over the place.
Since the target audience of Candy Crush players is females over the age of 25 who grew up playing with Barbies, this kind of crossover made perfect sense.
As Candy Crush is a casual puzzle title, the collaboration was mainly cosmetic. There were no major changes to the game, no particular story nor too many details. The point of the event was to catch attention, promote the movie, and bring something new and attractive to the game.

IP-based LiveOps collaborations are not reserved for big studios, and the indie RPG game Idle Slayer is the perfect example of this.
Upon the game’s successful launch and reaching a million downloads on Google Play, indie developer Pablo Leban wanted to take his game to new heights. To make this happen, he partnered with Yodo1 to incorporate the IP from the renowned video game Shovel Knight into Idle Slayer.
Why this IP in particular? These two games have similar target audiences, as well as shared aesthetic characteristics.
In the crossover event, players could see characters and elements from the Shovel Knight universe through different integration elements. These included six new quest segments, a fresh boss fight, and an exclusive collaboration skin available for purchase.
Most importantly, this IP-based LiveOps integration brought extremely positive results — a 650% revenue boost upon launch, and a 100% ARPU increase by day 10.
Learn more about this and other IP collaborations Yodo1 has facilitated,
and how impactful bringing an IP into your game can be.
Whether you're a big studio or an indie developer, IP integration can supercharge your LiveOps strategy.
Before you even consider the complex process involved in planning and executing a successful IP collaboration, invest time thinking about and researching how your game would make the most of a well-chosen IP.
Want to learn more about the steps for a successful IP Integration in LiveOps? Check out this insightful DevGamm talk from Ismael Jorge Soler, IP Licensing BD Lead at Yodo1.
Check out the video!
https://www.youtube.com/watch?v=5mTV7tsNPbQ&t=1s












Game Growth

12.06.2024
•
5 mins read
Andrew Woodruff, Head of Product and Publishing | Yodo1 Games
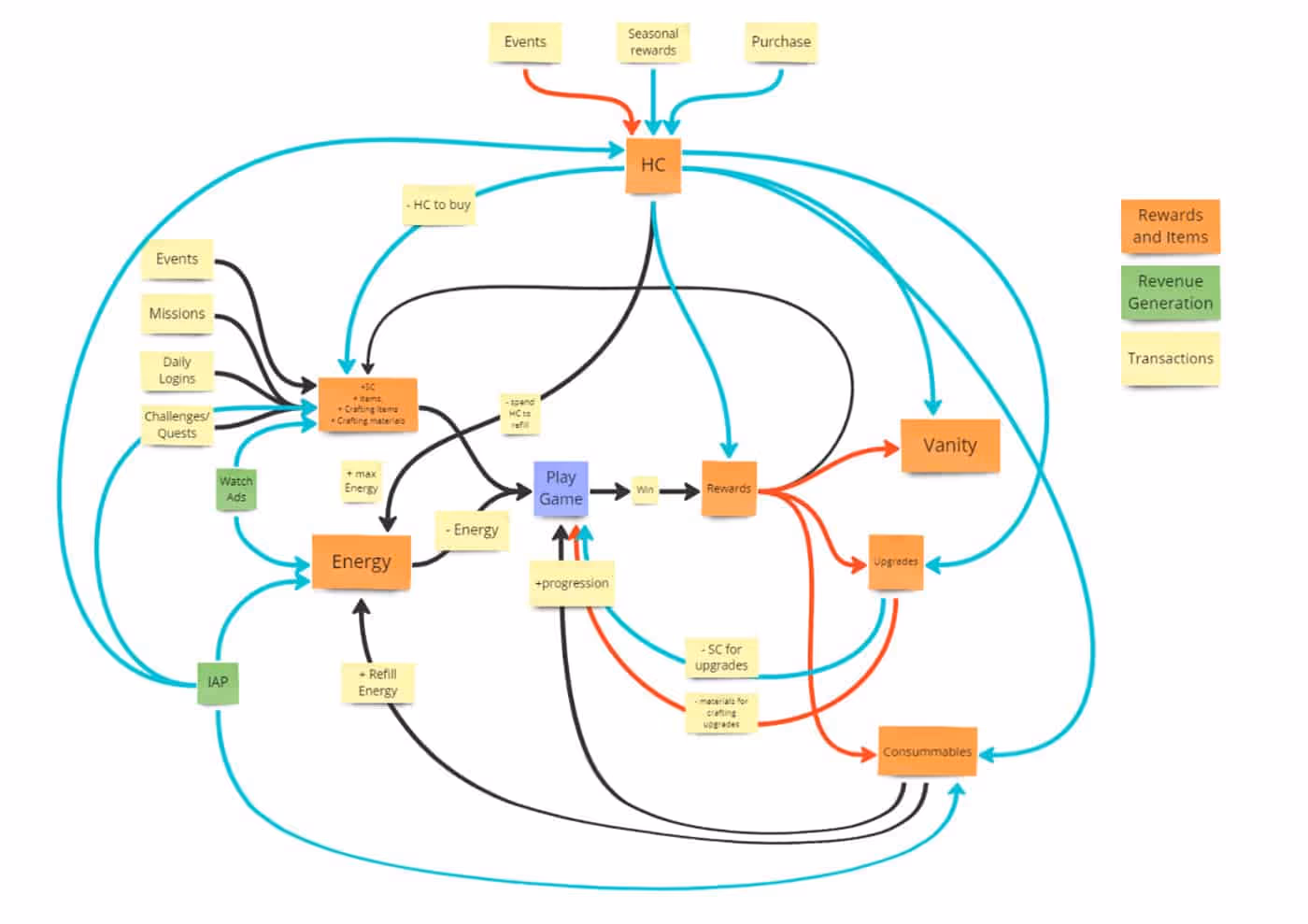
Core loops in games are broken; there, I said it.
Most visualizations of gameplay shunt us through a tangled web of progression, actions, rewards, arbitrary features, and currencies that, let's be honest here, nobody fully understands. This complex spider web can hurt retention, limit revenue, and make life hard for everyone involved.
My math teacher in high school had the answer - KISS (‘Keep It Simple Stupid’). It’s time to hit reset and build a simple loop that aligns the whole team, from designer to artist to programmer, and keeps players deeply engaged, without all the tangled mess.
What is the core loop? It’s the set of actions the player takes to get rewards that can be reinvested. This forms the beating heart of your game! Think of it as an engagement engine, which, when properly built, is the driving force behind revenue and long-term retention. The most important takeaway is that a well-built core loop should be simple. Simplicity means no confusion and no misdirected motivations. Simplicity means a self-sustaining cycle, actually shaped like a loop, driven by your players’ desire to progress.
Simplicity is as critical on the development side as it is for players. Often, the “core loop”, when diagrammed out accurately, is a confusing tangle. How is a dev team, artist, investor, or stakeholder supposed to unify behind something that looks like a bramble bush? On the other hand, an oversimplified diagram can misrepresent the real picture, leading to further confusion.

I propose we cut the Gordian Knot. Simplify the game’s core loop, full stop. As a result, everything (including the diagram) gets simpler. Devs understand what they are working on so players know what they are working toward.
This cycle creates a constant dynamic of motivation and gratification. Each reward instills the drive to reinvest, grow stronger, and perpetually work toward the next big thing. Build in a game economy that offers options for progressing more quickly, and you have all the tools in place for a world-class game.

Simplicity is key, but the real magic happens when we balance the game properly. How? By perfect timing when players act, earn, and invest.
Early in the game, keep it simple. Let’s say that means one action gives one reward, which buys one upgrade. This teaches players the ropes without throwing them in the deep end too soon.
Early wins are easy and engaging, but as the game progresses, rewards should get tougher to earn. This may mean ten actions for one reward, effectively making each action worth just 0.1 of a reward. This scale-up, if tuned properly, keeps players engaged as their skills improve and makes those hard-earned rewards feel even more special.
Tuning the core loop should not be a guessing game. Use real gameplay data to strike the right balance. A/B test different action-reward ratios at various progression points, focusing on key metrics like player retention, LTV, IAP conversion rates, session length, and DAU.
Armed with such feedback loops, make ongoing adjustments, such as:
Tuning the core loop in real-time with actual player data ensures that players feel their time and efforts are well-invested, optimizing for engagement, retention, and ultimately, the game's financial success.
A well-designed core loop is simple yet dynamic, keeping players engaged and invested. When diagrammed, it should also be easy to avoid the tangled spider web and focus on creating a clear, motivating, and rewarding experience for your players. The result? Better retention, higher revenue, and happier players.
To recap what we’ve covered, here are some actionable takeaways to help you get the ball rolling:
Get all these right, and you’ve got something truly special on your hands. But the journey will have just begun. Then you need to think about how to reach new players and scale your game globally. Check out Yodo1’s Game Growth Accelerator Program to learn how.
Head of Product and Publishing at Yodo1 Games
With over 16 years of global experience across top-grossing titles, Andrew has brought his expertise to bear across free-to-play gaming models, game design and production, marketing, operations, and business development. His resume spans Gameloft, IGG, R2Games, Mechanist Games, and NetDragon.
Now, at Yodo1, Andrew brings his full-scope approach to hit games like Rodeo Stampede, Transformers: Earth Wars, and Ski Safari.

IP LicensingWing Fighter x TRANSFORMERS – A Battle for the Ages! January 6, 2025

IP LicensingDragonheir: Silent Gods x Dungeons & Dragons – Enter the Third Phase of Epic Collaboration! December 20, 2024

IP LicensingTRANSFORMERS bots and Puzzles & Survival Game Unite to Combat a Massive Invasion! December 16, 2024

IP LicensingYodo1 Gathers China’s Top Mobile Gaming Leaders to Explore Global Brand Partnerships in 2025 December 9, 2024

IP LicensingViking Legends Unite in Viking Rise A Once-in-a-Lifetime Crossover! December 3, 2024

Game GrowthGrumpyface Studios announces Castle Doombad: Free to Slay is available now on iOS and Android devices November 27, 2024
Game Growth

31.05.2024
•
5 mins read
Anna Frangogianni, Game Growth BD Manager | Yodo1
Table of Contents
In my earlier article on strategic ASO, I covered five key things to look out for during ASO metadata optimization. In this second part of the series, let’s look at five mistakes to avoid with your Conversion Rate Optimization (CRO) strategy, which focuses on the creatives used for the respective store pages.
You’ve spent so much time building a great game—doing justice to that impressive work means ensuring store visitors get a good taste even before downloading it. That’s why it’s so important to prioritize CRO and creatives.
Let’s explore five common mistakes to avoid, and how to tackle them.

The main purpose of your game’s screenshots is to grab a potential player’s attention. They should highlight both core gameplay features and storytelling elements. The goal is to communicate what makes your game unique.
Tip: While your first three or four screenshots tend to get the most views, this doesn’t mean some users won’t swipe through all of them. Test, test, and test until the content and order of your screenshots bring you the highest possible conversion rate. Yes, the order can make a difference.
Learn your audience's preferences and tailor screenshots to appeal to your target country or region visually. Research what kinds of screenshots popular games in your genre use in your target country. You’ll start seeing trends.
Tip: Studying player preferences, as well as what your competitors are doing, will give you a good baseline to understand how culturally localized, relevant, and appealing your screenshots are.
Example:
Notice that the screenshots from Roblox in the US Play Store are very clean and “simple” with a straightforward CTA (Call To Action) that highlights the game’s core features.

However, the style of the same game’s screenshots on the Japanese Play Store uses a lot more text and the layout is more complex, focused on highlighting many game features at the same time. The assets look “busier”.

Your gameplay screenshots and storytelling elements should be crisp and clean—this is what potential players typically want to see. A blurry asset sends a “this is a low-quality game” message.
The same goes for text: your CTAs should be relevant to your metadata, clear, and readable. Most people looking for a new game to download spend just a few seconds looking at screenshots—and if the CTAs are not clear from the get-go, users will likely not spend time to try and find them in your screenshot.
Tip: When deciding on final creatives, put on your consumer goggles. Remember that everything you do sends a message. What is the message you’re sending with your creatives and how can your CTAs complement this message?
Icons are the digital equivalent of an old-fashioned shop window display. It’s your potential audience’s first contact with your game; you need to make it count. Potential players should get a clear sense of what the game is about without being overloaded by visual clutter.
Your icon should match your game’s aesthetic. Players unconsciously base their expectations on the icon and will be disappointed if there is a mismatch. Another rule of thumb: avoid using text in your icon. The exception is when a game already has a strong, recognizable text-based logo, like FIFA.
Tip: Study popular game icons for common patterns. What icons do successful games in your genre use? Is there a common theme or structure? Apply the modeling (not copying) approach and test until you find a winner.
In these top puzzle games, note the general lack of people and brief intro to the gameplay, in the icons.

Yet, the opposite appears true in games similar to Idle Heroes.

Having a strategy for ratings and reviews is essential, and you ignore it at your peril.
Your reviews are a great source of information for incoming players and an indicator of the customer service they can expect. When they see a history of thoughtful, responsive replies, users are more likely to download the game, so make sure to respond to reviews, both positive and negative.
Plus, a high volume of high-star ratings from players also triggers store algorithms to improve your game’s ranking and overall visibility. The more people enjoy your game, the more weight your keywords will have.
Tip: We know developers are busy people–tools like Fancraft leverage AI to make your ratings and review strategy painless and seamless, taking work off your plate.
If you’ve gone through this list and found areas where your game’s creative/CRO strategy falls short, it’s never too late to make positive changes. You also pave the way for a more effective user acquisition strategy by tackling these issues.
And if you’re launching a new game, do not cut corners on creatives. Putting in the effort to ensure quality, testing, and iteration is the only way to succeed.












Game Growth

22.05.2024
•
5 mins read
Sandy Smith, Game Marketing Lead | Yodo1
Table of Contents
I get it – as game marketers and developers, we’re all fighting for those precious eyeballs and downloads. And sometimes marketing campaigns (i.e., traditional UA) can feel like dropping a pebble in the ocean…and an expensive pebble at that.

But influencer marketing? It’s a big opportunity! It has become an important pillar of marketing, and in 2024, influencer marketing is projected to become a $24 billion industry with gaming as the second largest sector.
Yet, there are nuances, and many questions:
Patience! All will be answered. Let’s dive in.
I've seen too many big-budget campaigns with huge influencers that completely flop. Why? Because if the creator doesn't genuinely love your game, their audience can tell. Genuine enthusiasm draws people in like gravity. Remember the time your friend couldn't stop raving about an amazing game they found? That's the kind of word-of-mouth magic you want to replicate. It’s the force that drove the massive success of Palworld in early 2024. Lightning in a bottle.

Via Streamelements
A massive following means nothing if the influencer's audience isn't the right fit for your game. It's like trying to sell Pokémon cards at a nursing home—not a good match. Dig deeper than surface-level follower counts. What genres and playstyles does a given influencer’s audience gravitate towards? Do their demographics overlap with your target players? Think of this as a Venn diagram, and do your homework on each influencer. Don’t just look at view counts. Look at engagement across an influencer’s content.
It’s also worth noting that many micro-influencers have dedicated, highly engaged audiences. Recent data shows that micro-influencers have up to 60% higher engagement rates compared to macro-influencers, making them a valuable asset in niche markets.
Tip: You can sometimes use an influencer’s previous paid content as a benchmark to decide if they will be a good fit. With videos, for example, look at the difference in likes and comments between sponsored content vs. non-sponsored content.
I work with a game called Idle Slayer, a seriously fun incremental platformer on mobile and Steam. Going in, we knew a one-size-fits-all global influencer strategy wouldn’t work. For example, the Japanese influencer scene is its own beast—creators like detailed scripts, and explicit directions, and tend to appreciate structure. Different, say, from how an American streamer may prefer to just wing it. Both can work, but you need to know why you’re doing things one way, rather than another.
In the case of the Japanese influencers, I also looked at how previous content with similar game mechanics and art styles had performed, as a proxy, and was very selective. Precision, as opposed to spray and pray. Also, doing my homework on the audience, likely outcome, and previous performance gave me a lot of clarity and negotiating power during the pricing discussions.
The Idle Slayer campaign in Japan resulted in a remarkable 3X spike in new installs over a single weekend, moving Japan from the 5th percentile to the 70th percentile in total installs! You can't argue with results like that. The takeaway here is to be strategic, to never get blinded by views alone, and to find the influencers who are going to love the game and want to share it–with passion.
https://www.youtube.com/embed/O4NWLfjgZ78?si=sQJLTNLE8luellOn
Tip: While there is no magic shortcut to avoid overspending on an influencer marketing campaign, the most important thing is to do your due diligence. Evaluate potential ROI, and establish a clear budget going into any negotiation. Research market rates, negotiate based on data, and look into performance-based compensation.
As a marketer, never sit still and assume you’ve finally figured it out. It can be easy to sink into a fixed way of thinking, but as soon as you do, you’re stuck in a status quo. Instead, develop a mindset of constant experimentation, constantly trying new things. This is also a fantastic way to diversify your influencer marketing strategy.
An example of such extermination may including something like seeding campaigns, which have emerged as a trending approach in response to the rising costs of traditional influencer marketing. The upside of these is that you’re generally working with micro-influencers, and offering them in-game benefits, rather than money. A big advantage is that it has a built-in authenticity mechanism. For an influencer to find your offer of in-game currency/items interesting, they need to actually enjoy the game. Otherwise, what you’re offering has no value.
I had a great conversation about this with Callan Saurma-Jeltsch on Behind the Game Podcast recently. Feel free to check it out.
https://www.youtube.com/embed/tFs6LRAXa2M?si=O12SbwoTA8wCad5s
While this approach is generally more time-consuming, it is a great way to round out your overall influencer marketing strategy, providing a hedge against a single big-budget influencer campaign that underperforms.
Again, the best way to get the most bang for your influencer marketing buck is to have more than one approach to lean on.
Track these crucial metrics to understand your campaigns' effectiveness:
Collectively, these provide a comprehensive view of your campaign's performance, allowing you to adjust strategies and optimize results.
Influencer marketing is a fantastic tool, but the landscape is always changing. The key to success? Stay curious, experiment fearlessly, and measure everything. Always be ready to adapt your strategies and get creative. When you combine authenticity with audience overlap and sprinkle in some out-of-the-box thinking, you unlock the true benefits of influencer marketing for your game.
If you’re interested in game marketing conversations like these, check out the podcast, and let me know what other topics you would like to learn more about on LinkedIn!












Game Growth

08.05.2024
•
5 mins read
Downloads and retention. If a game is going to be successful over the long term, it all comes down to downloads and retention. The next obvious conclusion for any game developer is to do whatever you can to increase downloads, and maximize retention.
But of course, it’s easier said than done…
Reviews play a key role in both. Good reviews make more players decide to download a game. On the other hand, bad reviews scare away potential players. Reviews are a very important factor in both the discoverability of your game in the app stores and the conversion rate. That’s a fact.
With retention, players often leave reviews because they want to be heard. One reason they may leave the game is that…well, they don’t feel the developer is listening, or cares. That is why responding to reviews is so important. It can have a big impact on retention, and turn bad reviews into good reviews.
The problem is that responding to reviews and engaging with players takes a lot of work. Community managers do it as a full-time job, after all!
At Yodo1, we get it. We live it every day with the games we publish. And with over 10 years of experience engaging over 3 billion players, we have become very good at it. But one day, we asked ourselves if there was a way to make responding to reviews and engaging with players less time-consuming, more scalable, and more efficient.
We decided that, yes, there was a way. We built it for our games, tested it extensively, and have now released it to the world. We call it FanCraft.

Knowing how important it is to respond to reviews, how does it feel to see them piling up because you have so many things on your plate and you just can’t fully catch up? It’s probably not a good feeling.
But remember, reviews can make or break the long-term success of your game. Responding to them can mean the difference between a highly profitable game, and a game that becomes a total flop. Discoverability. Downloads. Retention. These depend on you responding to reviews and engaging with your players!
This is where FanCraft comes in. FanCraft is a groundbreaking product developed in-house by Yodo1 and uses generative AI to make responding to reviews easy. FanCraft streamlines the management process, allowing developers and community managers to maintain a genuine connection with their players—effortlessly. Oh, and there is no SDK to download.
Automate review replies: FanCraft analyzes reviews across various app stores and generates personalized replies that take seconds to approve. It allows you to stay connected with your players while saving work hours and ensuring no feedback goes unnoticed.
Turn 1-star reviews into 5-star reviews: Negative reviews are inevitable but they don't have to hurt your game. FanCraft recommends the best way to handle an unhappy player, giving you peace of mind at the push of a button.
Monitor player sentiment: FanCraft empowers you to find key areas for improvement across your community, then recommends steps based on Yodo1’s 10+ years of experience publishing hit games for billions of players. It means you can monitor your whole community in real time.
https://www.yodo1.com/wp-content/uploads/2024/03/Answer-Reviews-Quickly-FanCraft.mp4
On top of the main features, FanCraft:
If you are feeling overwhelmed with all the reviews you haven’t responded to, knowing how critical it is to the long-term success of your game, it’s time to do something about it.
Your game’s reviews could be the biggest untapped resource you have. It’s time to give them the importance they deserve without all the blood, sweat, and tears.
Gain back countless hours of your precious time and join leading developers already leveraging cutting-edge AI to make deeper connections with their players and grow their games. Experience FanCraft today with a free trial.












Game Growth

23.04.2024
•
5 mins read
While still in its early days, generative AI has already begun to change the gaming landscape. Today, that means early implementations of AI NPCs, procedural content generation, and a new era of tools for building and managing games and player communities, among other things. But this is only the first flush of a gaming future that's hard to fully wrap our heads around.
Yet, as exciting as limitless possibilities sound, they also present a whole new set of challenges to tackle. Let’s explore both edges of this particular sword.
As generative AI capabilities accelerate, the frontiers of what's possible in gaming will expand exponentially. We're not just talking about dynamic narratives that adapt to player actions – the core gameplay mechanics and rules themselves could fluidly adapt and evolve based on player behaviors, and AI characters may soon improvise tactics and decisions that surprise even the developers. An early indication of this is AI NPC mods for games like Skyrim. Streamers CodeMiko and GingasVR make full use of such mods for their streams.
https://www.youtube.com/embed/cmCVyEgbp6o?si=Kjv0IVcIL6kUV1UV
Developers are using today’s AI tools to build assets and in-game experiences. While this must be recognized as a fraught issue in many creative communities, for justifiable reasons, the trend toward AI-generated games is difficult to deny, potentially moving gaming into a very different world where game developers set parameters, build narratives, and become curators for a nearly infinite set of player-driven experiences, much like the holodeck from Star Trek. As AI systems advance to become true creative collaborators with human designers, the meeting of machine intelligence and human creativity may bring about entirely new genres and gameplay concepts we can't yet imagine.
An interesting example of how AI can empower players in this way is the Roblox Assistant, which allows creators to quickly and simply bring their ideas to life.
https://www.youtube.com/embed/GHZZffgRvkw?si=W1Hbq_kkha-bw2A0
These developments could even realize the long-promised concept of the metaverse – massive virtual worlds that continue evolving autonomously with their own AI-driven communities, stories, and economies whether players are present or not. The boundaries of crafting transportive alternate realities will be blown wide open.
Yet while all this may seem exciting from the big-picture view, it’s important to consider the implications and potential challenges, which carry with them uncertainty and even fear of just how different the future could be. Which jobs and skill sets will be replaced in the coming years is an open question, and the copyright debate continues to rage.
At Yodo1, we think the best implementations of AI are those that make the existing and time-consuming work of game developers a lot easier, freeing them up to focus on being creative and making great games. We believe generative AI is at its best when it is minimizing the busy work, and maximizing the creative process.
Developers, especially those in smaller teams or working solo, face the constant challenge of building and then managing their games, often wearing many hats, from marketing to customer support, community management, and more.
A key part of this work is engaging with your community—a critical yet time-consuming task. If your players feel that their voice is being heard, they are less likely to churn out of the game.
Enter FanCraft by Yodo1, an implementation of generative AI in the gaming industry that makes life definitively easier for even the most overwhelmed and overworked game developer. FanCraft responds naturally to player feedback, adapting over time to take on a voice that is unique to each game. FanCraft not only streamlines review management but also offers a way of engaging in a meaningful way with players, without the major time commitment, ensuring that each response feels personal and genuine, reflective of the developer's intent.
https://www.yodo1.com/wp-content/uploads/2024/04/Leveraging-Generative-AI-to-Engage-Players.mp4
By using FanCraft, developers can more effectively manage their workload, dedicating more energy to creative aspects of game development while maintaining robust communication with their players. It represents a step forward in how developers interact with their communities, offering them the freedom to focus on creative expansion without losing touch with their audience.
We're entering an era where the boundaries of creativity and interaction are being redefined. The possibilities are as exciting as they are daunting.
At Yodo1, we believe that today’s AI is best used to enhance, not replace, the human element in game development. By streamlining repetitive tasks and fostering deeper player engagement through tools like FanCraft, we empower developers to focus on the creative aspects that truly matter—crafting unique, memorable experiences that resonate on a human level.
The human element is, and will remain, the essence of great games—human ingenuity and connection. Let’s move forward with a mindful approach to innovation, embracing the exciting possibilities of AI with an awareness of its impact on society and the industry alike.
Click the button below to learn more about FanCraft, by Yodo1.











